期货和股票期权什么区别 股票,期货,期权
最近期货和股票期权什么区别,微信已经公开发表声明期货和股票期权什么区别,全面封杀“二元期权”,对此类公众号进行整治处理,也将对相关账号做永久封禁处理。
此前证监会也发出警示,指出互联网上出现了很多二元期权网站平台,这些平台打着“交易简单、便捷、回报快”等口号,其交易行为类似于赌博,甚至在交易过程中不乏各种骗局。
高大上的“二元期权”是怎么玩死投资者的
为何微信、证监会都对“二元期权”下此狠手期货和股票期权什么区别?这个听起来还挺高大上的“二元期权”到底是个啥期货和股票期权什么区别?笔者伍宏鑫这就带大家来认识一下这个“妖孽”。
先来看看官方的专业定义:
二元期权,又称数字期权、固定收益期权,它的盈利方式是,“押注”标的资产在规定时间内(比如未来的一小时、一天或一周等)的收盘价高于或低于此前的“下注”价格,以此来决定投资者是否获得收益。也就是说,如果标的资产的走势满足预先确定的启动条件,二元期权交易者将获得一个固定金额的收益;反之,交易者则亏损。
据悉,目前二元期权所涵盖的交易标的包括商品、外汇、股指等多个品种。同时,按期权到期时间划分,短到60秒、120秒,长则1小时、1天。这意味着,投资者一天内可以进行多次交易。

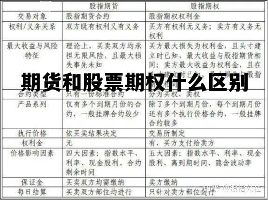
根据中国《期货交易管理条例》的规定,期权合约是指期货交易场所统一制定的、规定买方有权在将来某一时间以特定价格买入或者卖出约定标的物的标准化合约。
简单来说,期权是一种以股票、期货等品种的价格为标的,在期货交易场所进行交易的金融产品,在交易过程中需完成买卖双方权利的转移,具有规避价格风险、服务实体经济的功能。而二元期权则更类似于“赌大小”。
看看证监会给这些二元期权的定性:“其实质是创造风险供投资者进行投机,不具备规避价格风险、服务实体经济的功能,与监管的期权及金融衍生品交易有着本质区别,其交易行为类似于赌博。
”
赌博行为的确值得被封杀,不过“二元期权”的猫腻远不止如此。
一般来说,涨跌概率各占50%,也就相当于盈亏的可能性都是一半一半。然而,二元期权的平台也不是省油的灯。
假设你判断正确,盈利的钱也不完全是你自己的,还得给平台交纳15%-30%的手续费;假设你判断错误,大概率是本金全无,当然也会有一些“有良心”的品种能给你返还10%-15%左右的本金,不过即使如此,你依然亏损了85%以上的本金。
伍宏鑫掐指一算,猜对了,最多能得85%;猜错了,最少亏85%。中间的“差价”都被平台收走了。
举个例子,投资者如果拿着100元买了看涨某只股票的二元期权,猜对了,收益就是投资金额的70%,但如果猜不对,他的亏损是85%。
有人要说了,愿赌服输嘛。但是,你算过这个产品的亏损率吗期货和股票期权什么区别?投资总会有赔有赚,如果以50%的正确率来计算,那么投资者的预期收益是:(70×0.5)+(-85×0.5)=-7.5,亏损率为7.5%。这种“赢少输多”的设计与正规期货、期权有本质上的差异。
“二元期权”的猫腻远不止如此
除了赔率设计上暗藏玄机,二元期权市场上,平台利用“滑点”搞鬼、阻止客户出金等情况也时有发生。
“滑点”,即在交易过程中,下单的点位或交割的点位,投资者与交易服务商所看到的数据不一致,扰乱客户投资操作。即使投资者赚钱想退出交易,所谓的“行业蛀虫”也会用种种理由拖延投资者离场。
更鸡贼的是,有的平台为了引诱投资者多追加本金,搞什么VIP等级计划,甚至还有各级别代理的交易提成。显然,你投的钱越多,平台吃的回扣越多,它当然会想各种幺蛾子让你多投,甚至让你多拉人来投。
伍宏鑫总结了一下常见的“二元期权”黑平台骗术:
1、跑路圈钱的二元期权黑平台
投资者把钱存入二元期权平台后,第二天这个二元期权平台就进不去了,明显是拿钱跑路了。
2、与客户对赌的二元期货黑平台
这个就是说二元期权平台与客户进行一对一对赌,结果会是什么,不用想也知道啊。

3、误导性喊单的二元期权黑平台
黑平台的行业蛀虫在线喊单故意喊反方向,而且它的理由也是一套套的,一般人根本看不出什么猫腻。
4、入金后不给出金的二元期权黑平台
投入资金免手续费,撤回资金却要收手续费,至于手续费标准也各有高低……
“二元期权”是被冤枉了吗?
即使监管已经郑重发声,警示了这一骗局,但目前来看依然有平台在奋力揽客。就在证监会公告发出之后,仍有多家二元期权平台在网上发布“洗白”文章,表示二元期权这一新生事物发展中遭遇挫折是正常的,标榜自身平台的安全和可靠。
但调查发现,目前网络上的很多二元期权平台,大多注册在境外注册网站,在国内无网络备案信息、无实际办公地址,投资者一旦上当受骗,损失很难追回。由于很难受到有效监管,因此也造成了二元期权平台鱼龙混杂。
根据外媒报道,法国金融市场监管局的检察机构公布的2015年年度工作报告,强调了外汇及二元期权公司遭到投诉的数量正在不断增长,其中很多被投诉的公司都是来自塞浦路斯监管。
“二元期权”这个东西并非天生是个骗局,其实在很多发达国家,比如美国、日本,都是有合法经营权的,是受到监管部门监管的,相应的法律法规也比较健全。只是目前还没有名正言顺地进入中国市场,也没有相应监管,于是不少不法分子便打着“金融投资”的旗号,干着开赌局圈钱的勾当。
伍宏鑫提醒广大投资者务必擦亮双眼,虽说目的都是赚钱,但投资理财还是得选择正当的主流投资方式。大家也得提高自身警惕,毕竟总有些挂羊头卖狗肉的不法分子,需要各位开启火眼金睛模式才能辨明真身。
文/伍宏鑫
标签: 期货和股票期权什么区别
相关文章

发表评论