股票期货跟期权有什么区别 股票期货和股票期权的区别与联系
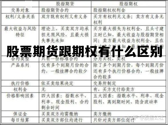
1、四保证金制度不同期货交易中股票期货跟期权有什么区别,买卖双方均需缴纳保证金,且保证金比例随标的资产价格波动动态调整期权交易中,仅卖方需缴纳保证金用于覆盖潜在履约风险,买方仅需支付期权费权利金,无需额外缴纳保证金联系期货与期权同属衍生金融工具,均以标的资产如商品股票指数等为基础设计,具有风险对冲功能例如,企业可通过期货。
2、1买卖义务不同个股期权的买方享有权利而无义务,即有权在约定时间以约定价格买入或卖出标的资产,但可选择不行权卖方则承担义务,必须履行合约条款期货合约的双方均负有强制履约义务,到期时必须按合约价格买入或卖出标的物,无法单方面放弃2保证金规定不同个股期权交易中,仅卖方需缴纳保证金。
3、套期保值与盈利性权衡不同个股期权套期保值时,投资者在锁定风险的同时,仍保留标的价格有利变动时的盈利空间如买入看跌期权对冲下跌风险,若标的上涨仍可保留股票收益期货套期保值则完全对冲风险,但同时放弃标的价格有利变动时的收益如卖出期货锁定卖出价格后,若标的价格上涨则无法获利期权在。
4、期货和期权的主要区别如下交易对象不同期货期货交易的对象是标准化合约,即期货合约这些合约规定股票期货跟期权有什么区别了在未来某一特定时间和价格交割一定数量的某种标的物如商品股票指数等期货交易的本质是买卖双方在未来某一时间对标的物价格的约定期权期权交易的对象是期权合约,该合约赋予持有人在某一。
5、股票与期权的区别以及期权与期货的区别如下股票与期权的区别基本概念股票是股份公司发行的所有权凭证,是股份公司为筹集资金而发行给各个股东作为持股凭证并借以取得股息和红利的一种有价证券期权是一种合约,该合约赋予持有人在某一特定日期或该日之前的任何时间以固定价格购进或售出一种资产的。
6、交易方式不同股票交易需全额支付价款股指期货采用保证金交易,投资者仅需缴纳合约价值一定比例的资金即可参与,具有杠杆效应股指期权的杠杆性体现在权利金上,买方支付权利金后获得履约权利,卖方则承担履约义务结算方式差异股票交易达成前无需结算股指期货实行每日无负债结算制度,保证金随价格波动。

7、第四,收益曲线不同股票收益是线性的,其主要来源于股价变化和分红,即涨多少赚多少,跌多少就亏多少一般来说,股票只能赚取上涨的收益而期权收益是非线性的通过认购认沽买方卖方的组合搭配,在上涨下跌横盘等多种行情下,期权都有对应的策略2 期权与期货的区别是什么第一,买卖。

8、股指期权的杠杆性体现在权利金上,买方需缴纳权利金进行交易结算方式股票交易在达成前无需结算股指期货交易采用每日无负债结算,保证金随价格变动而变动,必须每日结算,若保证金不足,投资者需在规定时间内补足,否则会被强行平仓股指期权买方需缴纳权利金,结算方式与股票和股指期货不同到期日。
9、而股票是可以长期持有的,期货是会到期的,他们衍生出来的期权行权交割的方式会完全一样吗?当然会有所不同,从而使得这两种标。
10、本文将主要阐述股指期货股指期权以及股票之间的差异第一这些产品的交易对象不同从定义看,股票是股份公司向出资人筹集。
11、首先,这些产品的交易对象不同 从定义看,股票是股份公司向出资人筹集资本时发行的股份凭证,是一种有价证券股指期货第二,它们在交易方向上有差异 股票交易往往采用单向机制,投资者需先买入一定数量股票后才能卖出而股指期货实行双向交易,既可以先买后卖第三,交易方式不同 股票采用的是全额交易,在进行股票交易时需要支付股票价格的全部金额股指期货采用保证金交易,具有杠杆效应。
12、本文将主要阐述股指期货股指期权以及股票之间的差异首先,这些产品的交易对象不同从定义来看,股票是股份公司在向出资人。
13、今天是第七期,让我们一起看看期权与股票期货权证的区别吧!1 期权与股票的区别是什么?第一,交易对象不同股票的交易对。
14、二关键规则对比一张表理清四大市场差异三风险与收益四 资金投股票蓝筹股为主,10% 资金做期货 期权小仓位练手。
标签: 股票期货跟期权有什么区别
相关文章

发表评论