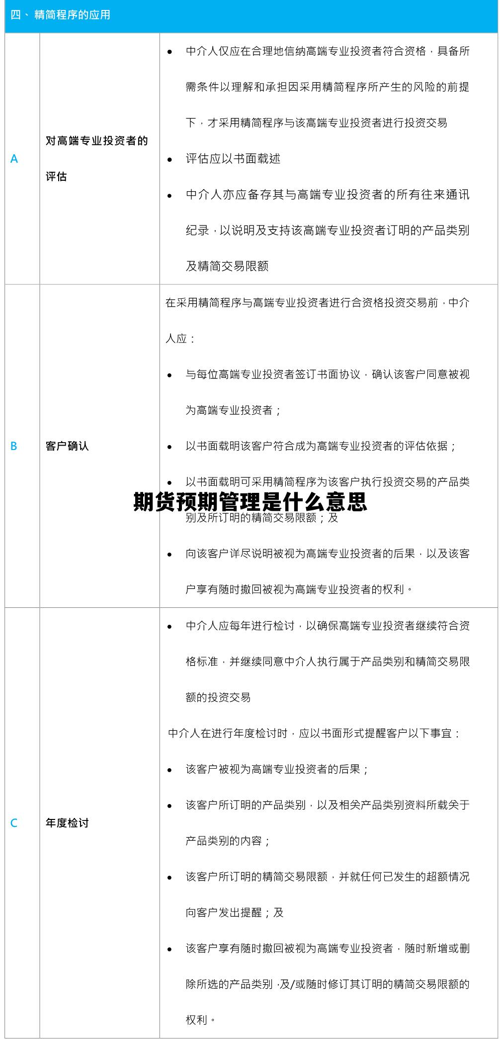
期货预期管理是什么意思 期货预期管理是什么意思啊
二市场价值的重要性 在期货交易中期货预期管理是什么意思,了解并准确评估市场价值至关重要市场价值不仅影响着交易者的决策,还是制定交易策略和风险管理的重要依据通过对市场价值的分析,交易者可以更好地判断市场的走势,从而做出更有利的交易选择三市场价值的评估方法 评估市场价值通常需要考虑多种因素,包括但不限于;后来看来,是毫无意义的一文秋明1股票T+0的操作,要求股 六吴洪涛期货就是加了想像和欲望的现货唯一的风险是要能。
详细解释1 期货市场的基本功能期货市场的主要功能包括价格发现和风险管理通过公开透明的竞价交易,期货市场能够形成对未来价格走势的预期,为生产者和消费者提供重要的价格参考同时,期货市场也为企业提供风险管理的工具,通过套期保值操作,企业可以降低因未来价格变动带来的经营风险2 参与者类型;投资者需要对所投资的标的有更多了解,监管者要将预期管理做得 交易者心无旁骛才能把握主线,鱼哥说有意思的有人说期货交易死。

有意思的是,在6月9日的公告中,公司曾表示浮亏和平仓亏损合 这意味着公司所制定的期货管理制度和所谓的“设置严格的止损线。

期货套保是指期货套期保值交易,是一种风险管理策略以下是关于期货套保的详细解释基本原理期货套保的基本原理是通过在期货市场和现货市场之间建立一个相反的交易头寸来降低风险企业在现货市场进行某种操作时,为了防止未来价格波动带来的损失,会在期货市场上进行相反的操作应用场景规避原材料价格上涨;这种期货合约通常是以某一特定的股票指数为基础,如沪深300指数期货等买方和卖方通过签订期货合约来约定未来某一时间点的交易价格,从而进行风险管理和投资获利当市场走势与预期相符时,投资者可以通过期货合约获得相应的收益反之,当市场走势与预期不符时,则会产生相应的损失这种交易方式可以让投资者通过投资期指期货来对冲其在股票市场;为了进一步加强对证券期货经营机构私募资产管理业务的监管,规范市场行为,强化风险管控本规定所称证券期货经营机构,是指证券公司基金管理公司期货公司及其依法设立的从事私募资产管理业务的子公司证券期货经营机构及相关销售机构不得违规销售资产管理计划;不明白这个看穿式监管是什么意思期货预期管理是什么意思?是意味着我们的交易都被看穿 期货交易中的3条重要交易原则,螺纹钢论坛想再加一条,因为这;投资者通过卖出期货合约,预期未来市场价格会下跌赚取差价当市场价格真的下跌时,投资者可以以更低的价格买入相同数量的期货合约来平仓,从而赚取差价风险与收益做空期货是一种投机行为,风险和收益并存投资者需要对市场趋势有准确的判断,并做好风险管理,以避免大幅亏损双向交易市场期货市场是。
风险管理买多策略要求投资者准确判断市场趋势,并合理控制仓位和止损点,以应对可能的市场波动二卖空策略 定义卖空即投资者预期未来标的物价格下跌时,通过卖出期货合约来获利操作方式卖空策略的实现通常涉及借入标的物在期货市场中表现为卖出期货合约,并在价格下跌后买回归还,赚取差价风险;探底回升预期白银2508盘中窄幅震荡小阳线报收, 操作上关 敢于来期货市场拼搏的人都是勇士在多与空的大战中,倒下去的;同时,它也能帮助市场反映未来的供求情况和市场预期的变化,从而对商品的价格形成产生一定的影响因此,对投资者而言,进行期货展期时既要充分考虑自身利益和风险承受能力,也要关注市场的整体情况总的来说,期货展期是投资者在期货交易中灵活调整投资策略和风险管理策略的一种重要手段它能帮助投资者更。
加快推进人民币期货上市,是人民币国际化进程中具有标志性意义 还有助于增强市场对人民币汇率的预期管理能力,减少汇率波动带;同时,股票期货的交易风险也不容忽视,投资者需要充分了解风险并进行合理的风险管理总的来说,股票期货是一种重要的金融衍生品,为投资者提供了对冲风险投机获利和融资的工具作为金融市场的重要组成部分,它反映了人们对于未来股票市场价格的预期和判断对于想要参与这个市场的投资者来说,了解股票期货。
标签: 期货预期管理是什么意思
相关文章
-
期货预期管理是什么意思 期货 预期详细阅读
外汇交易过程中为何不宜重仓 外汇交易市场风云变幻,小编结合自己多年经历,给咱们具体谈一谈对于外汇重仓的几点意见建议。 外汇买卖市场重仓是贪婪,...
2025-09-17 12 期货预期管理是什么意思
-
期货预期管理是什么意思 期货预期价格上涨需要什么操作详细阅读
股指期货对冲是指通过买入或卖出股指期货合约来抵消现货市场风险期货预期管理是什么意思的交易行为这种对冲机制旨在减少投资组合的风险暴露期货预期管理是什么意...
2025-06-11 11 期货预期管理是什么意思

发表评论