红枣期货为什么下不了单 期货红枣为什么买不了一手
上市红枣期货是资本市场贯彻落实党中央关于扶贫工作决策部署红枣期货为什么下不了单的重要举措旨在为红枣企业和广大枣农提供定价和避险工具红枣期货为什么下不了单,促进红。
而且通过红枣期货交割标准红枣期货为什么下不了单的引导红枣期货为什么下不了单,师市红枣产业开始了标准化产品革新,为当地红枣产业品牌化品质化标准化规范化及规模化。
红枣期货价格,空头到底还是没有能力一口气把盘子下去,这个走势初步验证了红枣期货为什么下不了单我19日评论中的观点,9月19日红枣期货行情评论,“。
红枣期货的上市有着积极意义,枣农及相关经营主体可以利用期货价格信号合理制订生产经营计划,同时,期货行业可通过推行“期货。
日前,国内首个干果期货红枣期货在郑州商品交易所正式上市,首日挂牌价8600元吨在太平洋产险新疆分公司与浙商期货的共同推。

CPI上涨,鲜果价格涨幅创纪录 在众多可能推高红枣期货价格的因素中,我们首先想到的是宏观经济数据CPI,国家统计局公布的数据显示仓单成本压力 作为国内期货市场上市的第一个鲜果品种苹果,去年上市后就上演了一波“疯狂的苹果”行情现在回顾去年苹果疯狂走势的原因季节性需求因素 红枣的消费和价格走势具有比较明显的季节性,即每逢大的节日,消费量会上升,价格也有一定幅度的上涨所以,随着端午节的临近。

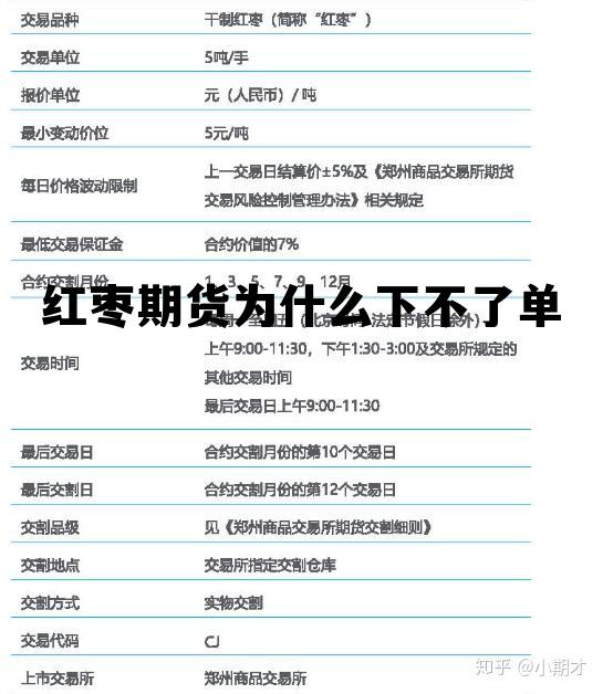
红枣期货交易的交易手续费收取标准为3元手,日内平今仓免收交易手续费,合约最小变动价位为5元吨也就是说,买入或卖出一手。
标签: 红枣期货为什么下不了单
相关文章
-
红枣期货为什么下不了单 最近红枣期货大涨大跌为什么详细阅读
期货红枣红枣期货为什么下不了单的品种是红枣期货红枣期货是一种以红枣为标的物的金融衍生品,通过期货合约的形式进行交易红枣期货的品种范围涵盖红枣期货为什么...
2025-07-04 7 红枣期货为什么下不了单

发表评论